产品中心
Product联系我们
西安普德瑞斯机电设备有限公司
联系人:曹海利
手机:13700234482 18966825736
座机:029-82551981
邮箱:1614175977@qq.com
地址:西安市莲湖区永兴路31号华远永兴大厦
您现在所在的位置 > 首页 >> 成功案例
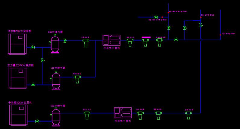
| 西安某制药厂新购55KW空压机并改造空压机房管道 |
| 查看:1112 发稿日期:2017-12-14 09:59:16 |
西安某制药厂新购55KW空压机并改造空压机房管道 1、 终身质保; 2、 节能,始终如一的高质量内部表面,洁净空气,全通径连接和管路的低摩擦内表面,高流量、低压降;最佳的密封、零泄漏; 3、 完全的可适应性,组件可任意拆卸、任意扩充组件可重复使用; 4、 适用各种恶劣环境,绝佳的抵抗性针对如下环境:腐蚀、恶劣环境、机械振动、热弯化环境、紫外线、含压缩机油的环境; 5、 安全:坚固耐用、不易燃烧的材料组件耐压性能极高; 6、 操作便捷省时
|
| 上一条:某电厂购75KW空压机供暖 下一条:寿力空压机现场检修---山西某电厂 |







